

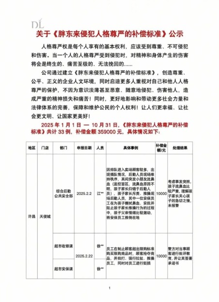
11月17日,胖东来官方账号公示《胖东来侵犯人格尊严的补偿标准》,其中列举了2025年1月1日-10月31日共计33例员工被侵犯人格尊严的案例,总补偿金额达359000元。

梳理发现,33个案例当中,有员工最多被补偿3万元,最少的也有3000元。这些员工大多是在工作当中被顾客掌掴、辱骂、推搡,处理结果根据实际情况有所不同,有的在警方介入后和解,有的当事人则被行政拘留。
其中一则案例写道:2025年1月26日,许昌北海店,超市电工程某某在巡场期间,劝阻对员工辱骂的顾客并将其带离现场时,顾客在员工毫无防备下先后两次对员工进行掌掴,警方在调解处理期间,其家属出示证明,表示该顾客患有精神疾病。随后,胖东来补偿该员工30000元。

胖东来表示,人格尊严权是每个人享有的基本权利,应该受到尊重、不可侵犯和伤害。当一个人的人格尊严受到侵犯时,对精神和身体产生的伤害将会是终生的、痛苦至极的、无法挽回的。
公司通过建立《胖东来侵犯人格尊严的补偿标准》,创造尊重、公平、正义的企业人文环境,同时启迪更多人重视对自己和他人人格尊严的保护。
据了解,这并非于东来首次呼吁重视对个人尊严的保护。
2024年7月9日,胖东来创始人于东来就在其个人抖音号先后发布多条图文,宣布胖东来拟推出相关制度和措施保障员工权益和安全。员工工作期间被无故指责,公司给予5000元以上的补偿费;被辱骂,给予10000元以上的补偿费;被打,给予30000元以上的补偿费,并追究当事顾客的法律责任。
除了胖东来,这些企业也因为这个给员工补偿——
西贝:
遭网暴和极端辱骂者可领“委屈奖”补贴
据报道,受“西贝罗永浩风波”相关负面舆论影响,部分西贝门店一线员工遭遇“网暴”,一些门店甚至每天接到十几通辱骂电话,西贝为员工设立“委屈奖”以表安慰。
对此,西贝公关部回应称:“风波发生后,西贝对一线伙伴从9月起平均涨薪500元/人/月,对风波期间遭受网暴和极端辱骂的伙伴给予委屈奖补贴,并邀请心理咨询师对部分门店伙伴进行辅导跟踪。同时,西贝每周在各门店评选‘最美西贝人’,持续奖励热情服务顾客、获得顾客肯定的一线伙伴。”
此前,西贝曾于9月12日召开1.8万人员工大会,贾国龙在会上宣布将向一线员工发放500元补贴。据记者了解,该项补贴在9月份就已经到账,10月份转变为奖金收入的一部分,固定保留在一线员工的收入体系中。
西贝公关部表示:“9月开始发放的每月500元,并不是委屈奖,而是普遍涨薪。每家门店的奖金包是固定的,人均500元。10月开始根据考核情况,每个人可以拿到300元-800元不等的奖金;另外,每家门店每月评选4-6个最美西贝人,每人当月获得奖金约400元-800元(浮动原因是和每家门店盈利能力有关)。目前,西贝还在商讨进一步提升一线员工薪酬的计划。”

今年年中,贾国龙曾向记者透露:“将人工成本率从行业平均25%提升至30%,给一线员工更高收入。”同时,他以海底捞为例,指出“连住利益”的本质是通过员工满意度提升顾客体验:“工资、奖金、福利的组合设计需兼顾公平性,避免发完奖金反而引发离职潮。”
茶颜悦色为员工设立“委屈金”,
记者求证:正式员工和兼职员工均可申请
有网友发帖称,茶颜悦色开始设立一线委屈安慰金,最高5000元。
具体而言,当一线伙伴受到了自己无法控制的顾客端压力,特别是品牌的服务品质并无不当之处,因此遭遇委屈、辱骂、恐吓等情况下,公司将视实际情况发放500-5000元奖金,及额外增加1到3天带薪假期。
对于网传消息,茶颜悦色方面向记者确认,品牌开始设立一线委屈安慰金属实,并表示由于是公司的内部制度,不做过多回应。
记者走访了河西多家茶颜悦色门店,多位店员表示不方便回应此事,可以咨询总公司。

随后,记者电话联系了市内其他几家茶颜悦色门店进行采访,其中一家门店店员表示,公司的确设置了这样的制度,是6月23日通知的。
那么,在什么情况下可以申请“委屈金”?店员称,当出现顾客对于(店员)服务工作不理解,产生误会后对店员产生一些辱骂或过激的行为,导致店员的心理受到伤害的情况下,可以申请委屈奖。
此外,该店员也告诉记者,正式员工和兼职员工都可以申请委屈奖。“听到这个,感觉还挺好的。”这名员工说。
茶颜悦色此举也引发不少网友点赞,有网友评论表示:“至少是站在员工层面的一条措施,挺好的”“为茶颜悦色的人性化点赞”。也有网友表示:“落实到位才有用,不实行就是虚设。”
专家:在服务业内部一直存在
互联网产业分析师张书乐接受记者采访时称,“委屈金”在服务业内部一直存在。针对员工服务中出现的“非不当行为引发纠纷”,企业设立委屈金带有两重含义:其一确实是稳定基层员工情绪的一种措施,以期进一步提高服务体验;其二除了本身委屈金的话题性外,在频繁发生门店冲突的当下,有时效性的宣发需求。
在盘古智库高级研究员江瀚看来,茶颜悦色此举措一定程度上能缓解员工在工作中遇到的不公和委屈,增强员工的归属感和忠诚度。同时,通过这一制度,公司向员工传递了积极、正面和尊重的价值观,有助于提升企业形象和品牌影响力。
江瀚还认为,茶颜悦色这一举措,无疑在行业内引起了广泛关注。当企业面临门店冲突等管理问题时,这种以员工情感关怀为出发点的做法,很可能成为其他企业借鉴的对象。“然而,每个企业的具体情况和经营模式都不同,因此在决定是否跟进这一举措时,需要综合考虑企业自身的实际情况和员工的实际需求”。
多些有温情的“委屈奖”
“委屈奖”属于薪资之外的奖励项目,主要作用是在员工制止不文明行为被投诉,或员工遭遇辱骂、恐吓等情况下,以公司名义对员工进行安慰和鼓励。对服务行业工作者来说,每天与各式各样的人群打交道,受委屈实属普遍现象,为了安抚顾客情绪、保护企业口碑,员工往往会选择退让,长期下来难免身心受损、消极怠工。“委屈奖”的设立,表明企业能够设身处地理解员工,彰显企业对员工的人文关怀。
设立“委屈奖”,不只是一种暖心举动,也代表着企业先进的经营策略。作为企业对服务型岗位工作者的尊重与补偿,“委屈奖”有利于引导员工发自内心地服务顾客、为公司效力,从而招徕更多顾客,为企业发展聚力蓄能。为员工设立“委屈奖”,还提供较长时间带薪休假福利,这种把顾客当上帝、把员工当自家人的做法,既能引导员工提升服务质量,又能以高顾客满意度、高企业美誉度提升企业经营质效,由此形成良性循环。员工“委屈奖”,凸显温情的同时还有利于企业的长远发展,不失为可资借鉴的“妙招”。
小编认为,
除了给予“委屈奖”之外,
企业也应对受委屈的员工
及时进行心理疏导、安慰,
创造有温度、
有人情味的工作环境。
有物质奖励也要有精神疏导,
两手一起抓,
在提高员工素质能力的同时,
还能提升整体服务质量。
(综合来源:中国经济网、潇湘晨报、红星新闻、21世纪经济报道、贝壳财经、中新经纬、中工网等)
工人日报客户端【打工新鲜事儿】第1385期
万宝配资提示:文章来自网络,不代表本站观点。